多发性硬化症(MS)模型
多发性硬化症(Multiple Sclerosis, MS)是一种原发于中枢神经系统的炎症性脱髓鞘疾病。实验性自身免疫性脑脊髓炎(Experimental Autoimmune Encephalomyelitis, EAE)是一种以特异性致敏的CD4+T细胞介导为主, 对实验动物进行髓鞘蛋白免疫构建的疾病模型。EAE模型能够模拟出人类MS的诸多表型, 是目前公认的 MS理想动物模型。亚星yaxing868官网开发了EAE模型,可用于相关药物药效评价。
多发性硬化(Multiple sclerosis,MS)是一种影响中枢神经系统的慢性自身免疫、炎症和神经退行性疾病,可导致髓鞘和轴突损伤。
实验性自身免疫脑脊髓炎(Experimental Autoimmune Encephalomyelitis, EAE)是进行MS研究最常用的疾病模型,包括以MOG35-55诱导的T细胞为主的模型和MOG1-125诱导的B细胞依赖性模型。用MOG35-55免疫的EAE模型以特异性致敏的CD4+T细胞介导为主的,B细胞不被免疫原激活;用MOG1-125免疫的EAE模型,B细胞被激活,作为抗原提呈细胞促进细胞因子的产生及产生抗体的浆细胞的分化。
EAE小鼠模型的构建
MOG35-55诱导的EAE模型

图1 Fingolimod在MOG35-55诱导的EAE模型中的药效评价
MOG35-55诱导的EAE模型策略如图1A所示。MOG35-55诱导后小鼠体重明显下降(图1B),EAE评分增加(图1C)。Fingolimod治疗后脑组织中CD4+T细胞的占比和细胞数明显下降(图1D)。Fingolimod治疗后脊髓病理明显减轻(图1E)。数据以mean±SEM呈现。**:P<0.01。
MOG1-125诱导的EAE模型

Fig.1 MOG1-125 诱导的EAE模型
MOG1-125诱导的EAE模型策略如图1A所示。MOG1-125模型组小鼠体重明显下降(图1B),EAE评分升高(图1C)。模型组血清总mIgG和抗hMOG1-125抗体水平明显升高(图1D),脊髓HE评分明显升高,LFB染色显示脊髓严重脱髓鞘(图1E)。数据以mean±SEM呈现。*: P<0.05;**:P<0.01;****:P<0.0001。

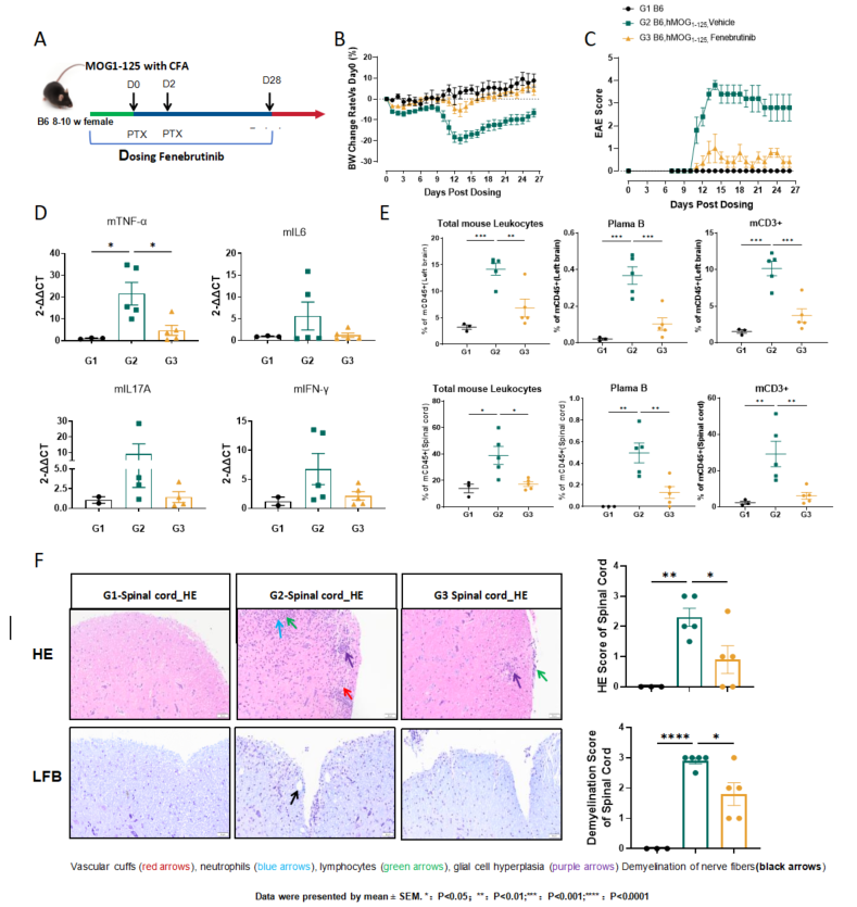
图2 Fenebrutinib在MOG1-125诱导的EAE模型中的药效评价
Fenebrutinib在MOG1-125诱导的EAE模型中的药效评价策略如图2A所示。Fenebrutinib治疗后体重(图2B)和EAE评分(图2C)显著减轻。Fenebrutinib治疗后小鼠脊髓中mTNF-α、mIL6、mIL17A、mIFN-γ 基因表达水平显著降低(图2D)。Fenebrutinib治疗后小鼠脑和脊髓中总白细胞、CD3+T细胞和浆B细胞的百分比显著降低(图2E)。Fenebrutinib治疗后,HE评分和脊髓脱髓鞘评分显著降低(图2F)。数据以mean±SEM呈现。*: P<0.05;**:P<0.01;****:P<0.0001。
